-
6张图了解欧盟反垄断法律法规
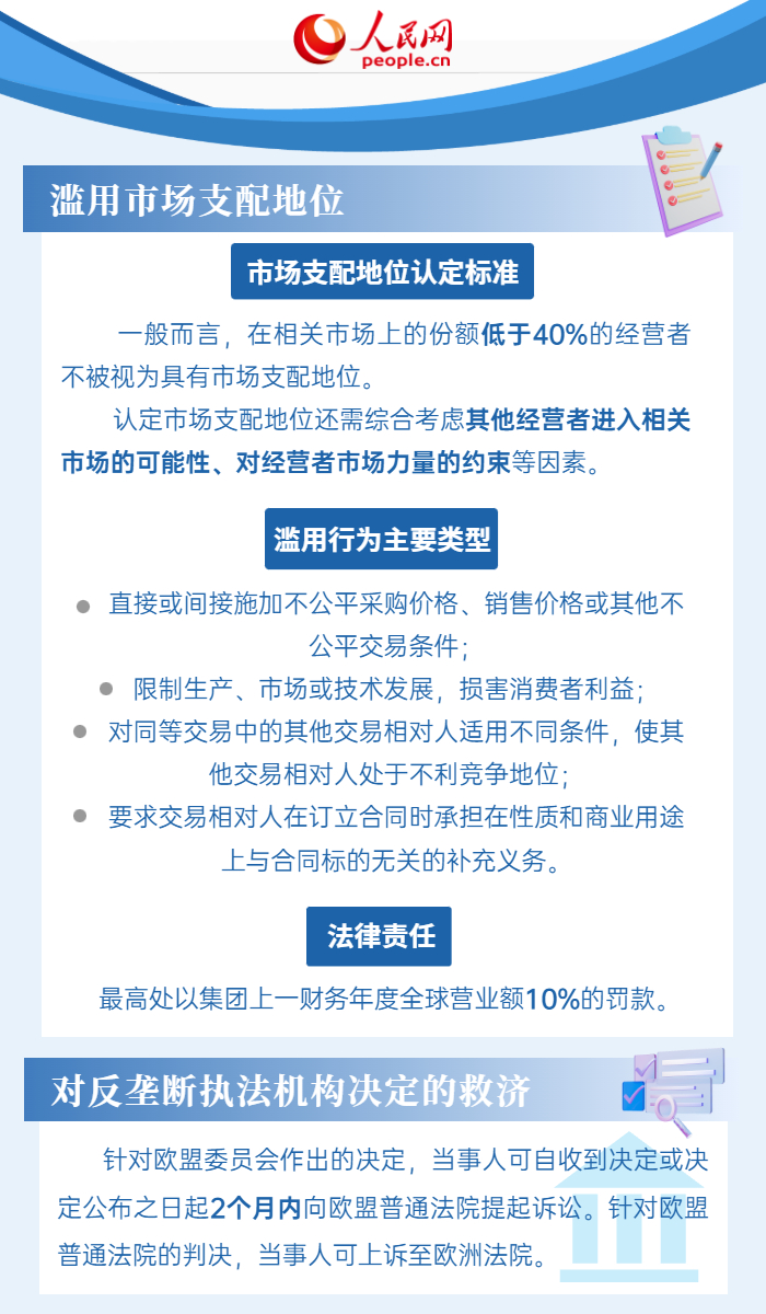
发布时间:2026-01-29 13:42:10,阅读次数:303 - 近年来,我国企业国际化进程加速,越来越多企业“走出去”参与国际竞争。针对企业比较关心的海外反垄断合规问题,人民网联合市场监管总局反垄断二司特推出“企业海外反垄断合规指引”系列图解,按国别市场分类带您了解境外反垄断法律制度,为广大企业经营者提供参考。






-
相关、相似的资讯
- 具身智能面临“视觉攻击”风险2026/01/28
- 首店经济成消费市场“焕新密码”2026/01/28
- 新能源汽车销量占比过半,石油还重要吗?2026/01/28
- 从招商引资到招才引智2026/01/28
- 2025年全国城镇新增就业1267万人2026/01/28
- 热门关注
-
- 奋楫十年 天翼云以科技创新刷新“中国速度”每个时代都有各自标志性的生产力,这是时代的烙印,也是衡量经济社会发展水平和质...
- 连续三年亏损 苏宁易购遭“ST”5月5日,苏宁易购停牌,5月6日开市起,这个昔日的零售巨头股票简称将变为“ST易购...
- 苏宁易购筹划股权转让 神秘接盘方近日将亮相2016年成功引入淘宝中国作为重要股东后,时隔4年多时间,苏宁易购再次发布重磅消息...
- 未来金融就在眼前,火星数字资产银行荣获“2018年度区块链创新服务奖”7月5日,“2018区块链世界论坛·深圳峰会”在深圳京基100举行,作为全方位为数字资...
- 公交车司机9年未过团圆年,苏宁彩电助其实现心愿转眼春节就要到了,游子已经踏上了回家的归程。提起回家团圆,大家都是归心似箭,...
